Wednesday February 2026

হটলাইন

সেবা এবং ধাপ

নং শিরোনাম সেবার ধাপ কার্যকলাপ
  
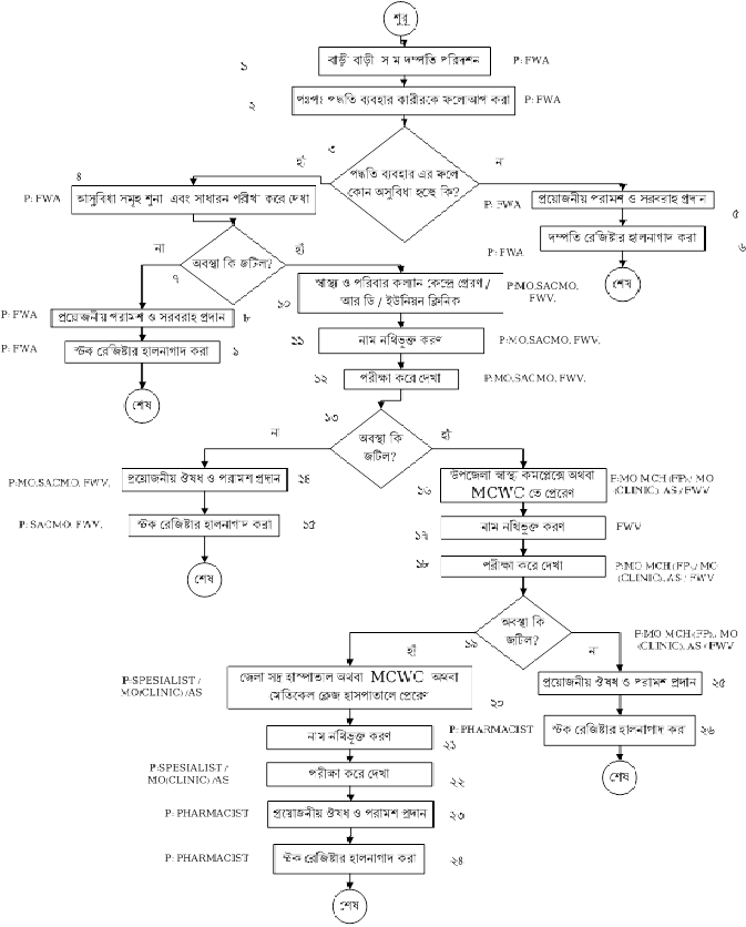
জটিল ঝুঁকিপূর্ণ গর্ভবতী মাকে রেফার করার প্রসেস ম্যাপ দেখুন
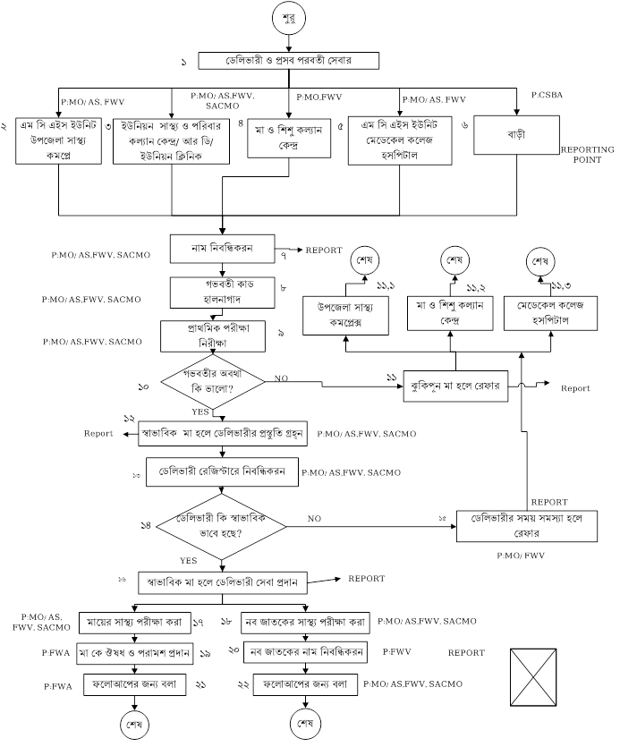
গর্ভোত্তর সেবার প্রসেস ম্যাপ দেখুন
পরিবার পরিকল্পনার বিভিন্ন পদ্ধতি বাছাইয়ের প্রসেস ম্যাপ দেখুন
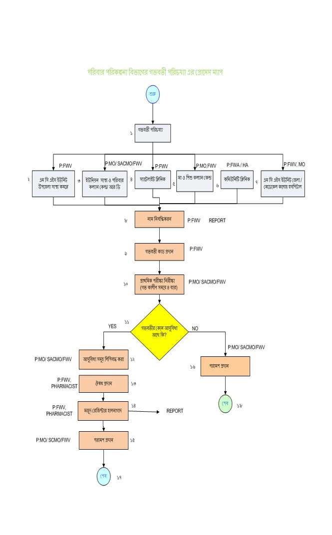
পরিবার পরিকল্পনা বিভাগের গর্ভবতী পরিচর্যার প্রসেস ম্যাপ দেখুন
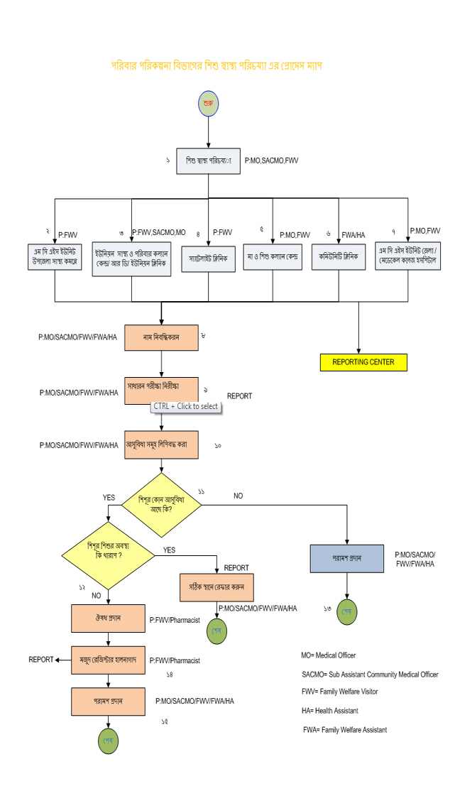
পরিবার পরিকল্পনা বিভাগের শিশু ও স্বাস্থ্য পরিচর্যার প্রসেস ম্যাপ দেখুন
দেখছেন ১ থেকে ৫ পর্যন্ত, মোট ৫ এন্ট্রি

এক্সেসিবিলিটি

স্ক্রিন রিডার ডাউনলোড করুন